アイキャッチ画像引用元: https://twitter.com/shigetoku2
重徳和彦(しげとく和彦)/衆議院議員(@shigetoku2)
- 氏名: 重徳和彦
- ふりがな: しげとく かずひこ
- 議院: 衆議院
- 会派: 立憲民主党
- 選挙区: 愛知
- 当選回数: 3 回
- フォロワー数: 5772 人
- フォロー数: 3302 人
- ツイート数: 3318 回
- 公式サイト: https://www.shigetoku.jp/
- ツイッター: https://twitter.com/shigetoku2
S45年生まれ。衆議院議員(4期目/愛知12区岡崎・西尾)。元総務省職員。H16年新潟県中越地震で崖崩れ現場からの2歳男児救出に従事。22年愛知県知事選(次点)。H24年に初当選。H26・H29・R3選挙区で連続当選。現在、安保委・経産委。派閥「直諫(ちょっかん)の会」会長【本人+スタッフ】

17

3

3

384

104

0

2

3

3

11

13

7

7

10

12

9

7

16

6

4

3

14

25

9

0

2

11

8

22

18

9

9

5

18

5

4

32

31

18

18

16

15

53

20

5

21

6

12

609

23

15

52

コロナ禍で日本の医療の脆弱さを体感した、その教訓を制度改革に生かすのが政治の役割。
https://t.co/IcKk3SCh0J
#重徳和彦 #岡崎市 #西尾市 #コロナ #かかりつけ医 #自宅放置死 #自宅療養
22

先週厚労相に「選挙前の1回だけ5000円配るより年金改革を」と提言しました。
年金生活者をバカにした、予備費(国民の血税)を使った選挙対策は許しちゃおけません!
https://t.co/2aorY2SpGU
#重徳和彦 #岡崎市 #西尾市 #年金 #5000円給付 #選挙前のバラマキ #予備費
24

そして新年度に計上された予備費5兆円は温存。夏の参院選対策用に、政府が国会審議なく自由に使える財布にもなる。
巨額の予備費は、議会制民主主義の基盤を揺るがす。
https://t.co/USSmvS8XyQ
33

国会審議に本来付すべき新規政策や、コロナ対策とは言えない政策、年度末までに支出しきれない経費が混じってないか要チェックです。代表なくして課税なし!
https://t.co/GJ6tyd4ffZ
13

https://t.co/S7d1NohqqG
#重徳和彦 #岡崎市 #西尾市 #年金 #5000円給付 #選挙前のバラマキ #予備費
12

https://t.co/uVqob1V8Ap
#ウクライナ #Ukraine #ゼレンスキー大統領 #国会中継
#国会演説 #岡崎市 #西尾市 #重徳和彦
13

立憲民主党有志で厚労省へ、5000円給付の検討中止等を申し入れました。
https://t.co/uMPxqP1sr2
#重徳和彦 #岡崎市 #西尾市 #年金 #5000円給付 #選挙前のバラマキ #予備費
145

→契約時に口八丁でウソにならない形で契約させるので、撮影時に気づいても拒めない。仲間の塩村あやか議員への答弁で明らかに。
https://t.co/Ph2wL5OCCD
#未成年
#成人年齢
#AV出演強要
38

9

→期待したいが、まず出方を見る。
https://t.co/LpCP1u6fHh
#韓国
6

#東日本大震災から11年
#ボランティア
17

6

泉さん自身、料理や家事を小まめにされる方ですが、「暇だな」との批判ツイートに、「家事は暇だからやるものではありません」と喝破したのを見たことあります。男性が多忙を言い訳に、女性を家事に縛っては社会は変わりませんね(自戒)。本人から言いづらいと思うので補足です! https://t.co/iAAbVq1utC
29

205

犠牲者を追悼ライトアップ 乙川の橋 ウクライナ国旗の色にhttps://t.co/ppUVhBXWT9
#岡崎
#ウクライナ
#ロシア
31

→トヨタの工場再開は朗報だが、タテ割り解消と法の整備、日本のサイバー防衛強化は急務です。
https://t.co/kPm4PpxAQO
#サイバー攻撃
#トヨタ
#ウクライナ情勢
#ロシア
11

7

→日本や台湾の安全保障に影響も。
#台湾
#ウクライナ侵攻
#中国
8

→ ロシアの資源途絶や高騰リスクを覚悟しつつ、国際社会が結束へ。
https://t.co/pMhWDGvsf1
#SWIFT排除
#ウクライナ侵攻
#ロシア制裁
9

→デジタル教科書の時代でも利便性やスピードだけでなく、生身の人間らしい学びと成長を追求したい。
https://t.co/kuHf5droxy
#読解力
#スマホ
#紙媒体
9

2/21の私の質問にも「現時点で法改正は考えていない」。
やはり自民のやり方は、消費者への税還元でなく、特定業界への補助金方式なのだろう。
#トリガー条項
#ガソリン価格 https://t.co/1QV0Z7bc5j
16

→ロシアに欧米流が通じない背景。
https://t.co/Lx0D0qN0a6
#ウクライナ侵攻に反対
9

(参考) ガソリン価格を値下げするため「トリガー条項発動法案」を提出 2021年12月7日
https://t.co/ApcF6HqEPn
#重徳和彦 #岡崎 #西尾 #予算委員会 #トリガー条項 #凍結解除 #原油高騰対策 #自動車産業 https://t.co/r7hde1FiyW
17

13

こんばんは!本日の予算委員会質疑の様子は、以下のリンクよりご覧いただけます。
https://t.co/V7UQLN8f0s
#重徳和彦 #岡崎 #西尾 #トリガー条項 #凍結解除 #保健所職員 #かかりつけ医 #家庭医制度
27

本日(2/17)の質疑はYouTubeでも視聴できます!
①11:00~11:30 予算委員会第2分科会【総務省所管】
(#郵便局 #森林環境譲与税 #EV #自動車税制)
https://t.co/fcOxXXyCNs
②13:30~14:00 予算委員会第1分科会 【消費者庁】
(#アサリ #産地偽装)
https://t.co/7uXUiYsFTI
9

2/2予算委で取り上げたように、医療から切り離され、自宅死が増えることを懸念します。
https://t.co/aTuWqSxe9w
#自宅放置死遺族会
#自宅療養
#自宅死
https://t.co/6VZ94PbJOi
16

↑これですね。江上剛さんにも協力してもらいたいと思います。
https://t.co/RI4uIOzgqu https://t.co/EvMeC1mcsn
12

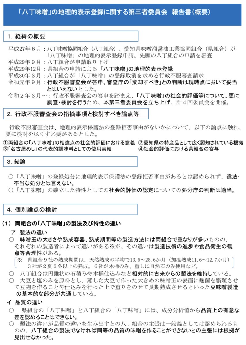
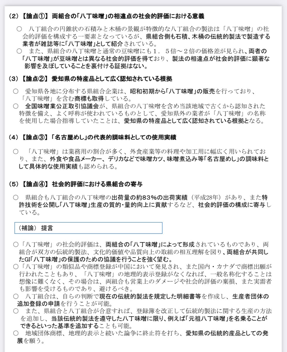
→八丁味噌GI問題は農水省の「世紀の失政」。私も共に戦います!
https://t.co/POsFWcoM6o
#八丁味噌
#GI
#農水省
#重徳和彦
43

#熊本
#産地偽装
#アサリ
https://t.co/MJBefi2xI7
22

ひろた勉(無所属) 26,963
竹上ゆうこ(減税)16,090
しもおく奈歩(共産)14,386
#ひろた勉
#愛知県議会
#立憲民主党
86

・教育に効率性を求めてはいけない。教育は無駄こそ命。(酒井邦嘉教授)
・速く答えが出るスピード感の中毒性に慣れると、遅いことに耐えられなくなる。(堤未果さん)
https://t.co/k3rmg9ww16
30

https://t.co/hglzFPu091
#防衛産業
#飽和攻撃
#デュアルユース
#マイクロ波
#ドローン
18

本日の予算委員会の解説番組、ご覧いただきありがとうございました!
今晩で2回目なのですが、少し慣れてきて、楽しい時間でした。
また近々やらせていただきたいなぁ、と思ってます!!!、 /
@cdp_kokkai
https://t.co/yvEJURDdHb
53

本日の衆議院予算委員会集中審議の様子は、以下のURLからご覧いただけます。
https://t.co/41d6YgLUBM
#重徳和彦 #しげとく和彦 #岡崎市 #西尾市 #予算委員会 #自宅死 #自宅放置死 #かかりつけ医 #カーボンニュートラル
11

おはようございます。1/28衆議院予算委員会での #カーボンニュートラル政策 での萩生田光一経済産業相とのやり取りが地元経済紙で掲載されました。ありがとうございます。
https://t.co/21pWe1GllU
#重徳和彦 #岡崎市 #西尾市 #予算委員会 #カーボンニュートラル #中部経済新聞
15

干潟で1週間畜養しただけで「熊本産」。大規模な産地偽装です。
輸入アサリが国産に アサリ産地偽装の実態は【報道特集】
#アサリ
#産地偽装
#熊本産
#中国産
https://t.co/4UH0AYKyzh
57

→今の立憲はまだ結党1年強。憲法はもちろん政策軸はクリアに示すべきです。
https://t.co/eJGnz8IlBd
23

1.ワクチン接種の実施について(堀内大臣)
2.いわゆる敵基地攻撃能力について(岸防衛大臣)
3.カーボンニュートラルと自動車産業について(萩生田経産大臣)
#重徳和彦 #岡崎 #西尾 #カーボンニュートラル #敵基地攻撃能力 #ワクチン接種 https://t.co/GggeEAdDXu
23

#自宅療養
#オミクロン株
#家庭医
https://t.co/iCzjwsxwaS
18

#自宅療養
#オミクロン株
#自宅放置死遺族会
https://t.co/OFzjR8QgIo
15

#自宅療養
#オミクロン株
#自宅放置死遺族会
https://t.co/9BBLNDrL8E
13

#自宅療養
#コロナ自宅死
#自宅放置死遺族会 https://t.co/fqvh8X3qpO
17

今オミクロン感染が爆発してますが、軽症が多いとされ、自宅療養が当たり前に。
「自宅放置死遺族会」の皆様の想いを受け、同じことが起こらぬようにせねばなりません。
#自宅療養
#オミクロン株
#第6波 https://t.co/8fGPMiA7Oc
24

https://t.co/mfwljCZkpU
#しげとく和彦 #重徳和彦 #愛知12区 #岡崎市 #西尾市
#お支え頂いた全ての皆様に感謝 #これからも志一本
16

これからも、地域密着で、「現場に飛び込み、声なき声を聴く!」政治姿勢を一貫して続けます。
4期目も、どうぞよろしくお願いいたします!
#しげとく和彦 #重徳和彦 #愛知12区 #岡崎市 #西尾市
#お支え頂いた全ての皆様に感謝 #これからも志一本
27

・学生さんたちにとっても、貴重な(?)体験になったと思います。
選挙に関わってくださった皆様、誠にありがとうございました!
#しげとく和彦 #重徳和彦 #愛知12区 #岡崎市 #西尾市
19

・視聴者数が増えるのは身近な話題(子育てテーマや、同級生との気楽な会話)
③ボランティアの皆様に参画いただきました!
・今回は、忙しい現役世代の皆様にも、声をかけてみた。
#しげとく和彦 #重徳和彦 #愛知12区 #岡崎市 #西尾市
13

・「ガンバロー!」コールも、屋外なら遠慮なく大声で。
②インスタLiveをほぼ毎晩。
・地元議員の協力を得て、政策を分かりやすい言葉で。ときに、選挙の舞台裏も紹介。
・生身の人間として
#しげとく和彦 #重徳和彦 #愛知12区 #岡崎市 #西尾市
16

なお、コロナ禍における新たな選挙スタイルも取り入れました。
①箱モノでの集会は行わず、「青空集会」に。
・箱モノ集会よりも、通りすがりにでも気軽に聴ける。
・事前に日時と場所を
#しげとく和彦 #重徳和彦 #愛知12区 #岡崎市 #西尾市
18

民主政権が下野し自民が復権した2012年末の総選挙(私の初当選)から9年経ちました。
私自身、新しい世代の筆頭格として、これからの政界を動かす
#しげとく和彦 #重徳和彦 #愛知12区 #岡崎市 #西尾市
20

・野党は批判や追及に血道を上げる万年野党路線を脱し、与党になる準備をすべき。
・野党が生まれ変わるため、力を貸してほしい。
終盤は、こうした訴えに耳を
#しげとく和彦 #重徳和彦 #愛知12区 #岡崎市 #西尾市
18

・権力は腐敗する。万年与党に自浄作用はなく、野党が強くなり政権交代するしかない。
・野党が信頼され強くなるためには、自民党には絶対できない大きな政策転換(医療改革・新たな資本主義・農政転換など)を4年間
#しげとく和彦 #重徳和彦 #愛知12区 #岡崎市 #西尾市
17

・自民支持率は相対的に高いが、国民は今の政府与党に満足しているわけではない。
・一党しか政権とれない国は、有権者の選択肢がなく、
#しげとく和彦 #重徳和彦 #愛知12区 #岡崎市 #西尾市
18

トヨタの社宅で生まれた私としては、自動車産業なくして今の自分もありません。
4期目は、100年に一度と言われる転換期に、トヨタ・三菱など関連企業の皆様とともに立ち向かいます。
#しげとく和彦 #重徳和彦 #愛知12区 #岡崎市 #西尾市
27

特に、敬愛する兄貴分である古本先生(トヨタ出身)が勇退された以上、今後、私は、三河の基幹産業である自動車産業を背負って立つ覚悟を
#しげとく和彦 #重徳和彦 #愛知12区 #岡崎市 #西尾市
19

私としては、前半戦は特に、
・地元での取り組み(八丁味噌GI、矢作川の樹木伐採、三河湾の水質改善など)
・自動車産業のカーボンニュートラル対策
・国でのコロナ対策、災害対策、外交・安全保障を中心に
#しげとく和彦 #重徳和彦 #愛知12区 #岡崎市 #西尾市
24

26

お力添えを頂いた皆さま、愛知12区岡崎、西尾の有権者の皆さま、本当にありがとうございました。コロナ禍で失われていた人と人との絆など、大切なものを取り戻すことができた選挙でした。感謝の気持ちでいっぱいです。https://t.co/NhL0tyE97F
33

https://t.co/Um9AO8ohyw
#岡崎市 #西尾市 #衆議院選挙 #しげとく和彦
19

https://t.co/TCiRLAXsLT
17

https://t.co/mwGkVgHjjK
17

5

15

17

24

https://t.co/9uXa1SZH0B
私の思い。まずはこちらでご理解いただければと思います。
https://t.co/HR8VJc4MkG
28

#アフガン
23

#アフガン
9

#アフガン
15

13

岡崎市で昨夜から、子どもさんが行方不明になっています。ご協力願います! https://t.co/ZtaFAwaH43
114

37

https://t.co/Lad4NhHBKr
33

25

https://t.co/G6milOQ9Hc
111

https://t.co/n6NCnpABCV
8

14

https://t.co/SlkZ92pCo8
9

https://t.co/ipyEXf61PI
11

6

28

13

49

22

12

https://t.co/0vDVwsdaZF
12

https://t.co/rdqIme5Y4A
17

①9:20〜10:05安保委。安全保障部会長として冒頭15分、野党所信を述べます。政権獲得に向け新たな試みです。
②10:45〜11:00農水委。岡崎の八丁味噌GI問題について、先日直談判した農水大臣へ事態打開に向けて再度論戦です。https://t.co/kdMzz81GDR
29

15

23

14

23

https://t.co/7elw6CAcOT
26

https://t.co/HIzvmTGJT8
74











































































































































































